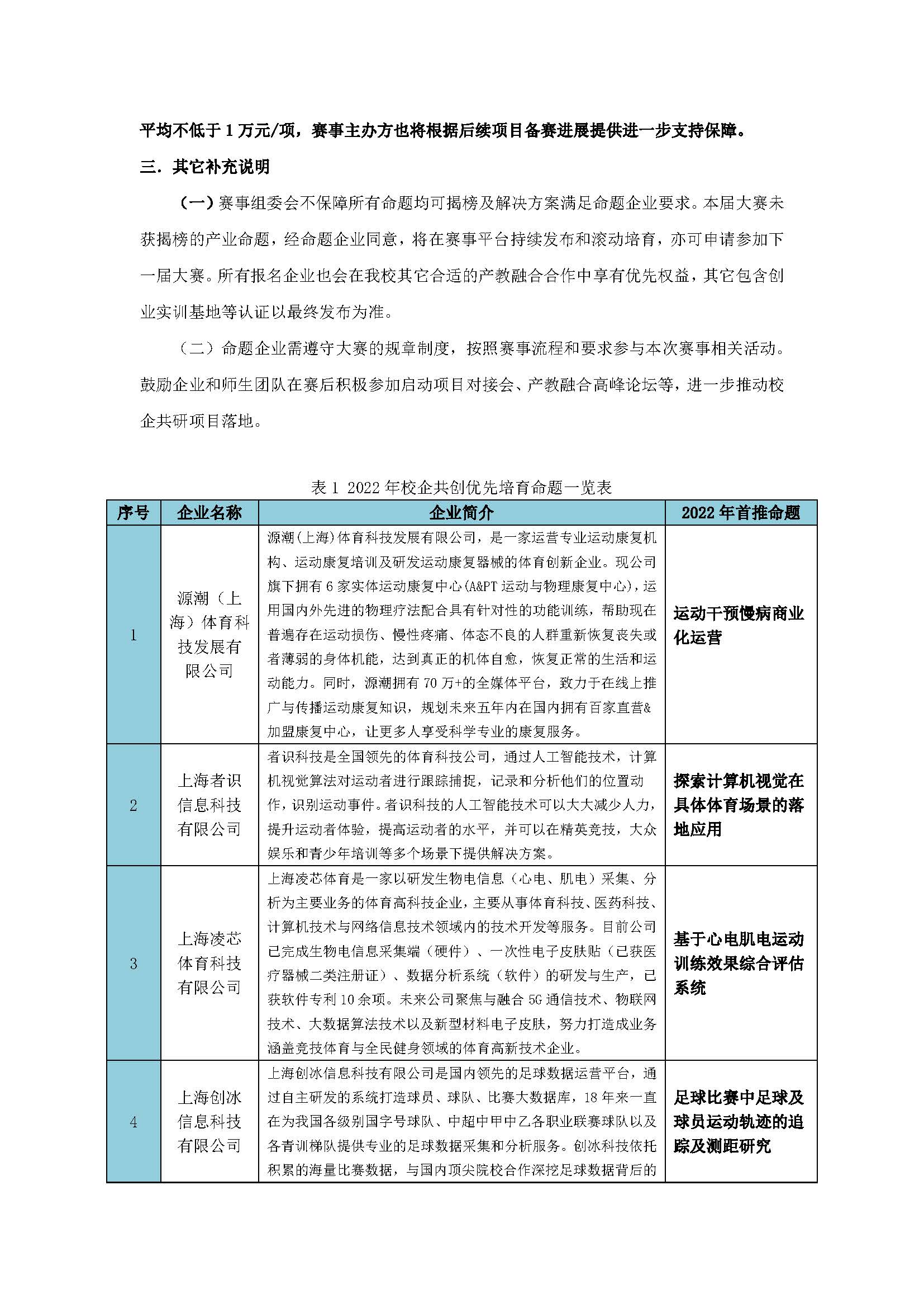
上海体育学院创新创业校企合作项目公示及共研团队招募通知

日期:2022-04-28浏览: